GD5000系列矢量高压变频器是深圳市英威腾电气股份有限公司自主研发、设计、生产的第二代高压变频调速装置,系统采用了主流的功率单元串联技术,以DSP+ARM+FPGA三核处理器为控制核心,集成了电机矢量控制算法,具有控制精度高,响应速度快,低频大转矩等特点,十分适用于高压异步电机和同步电机节能调速以及工艺改善,已经广泛应用于风机、泵、压缩机、皮带机、提升机等负载。
● 三种电机控制技术
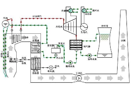
●驱动两种电机
● 四象限驱动技术(四象限变频器)
功率单元使用IGBT进行整流,实现能量双向流动,节能环保;
具有100%全功率的能量回馈能力;
● LVRT低电压穿越技术
宽范围电压抗扰能力:系统具有AVR(电压自动调节)功能,满足严苛的电网环境;
85%-110% 满载输出
65%-85% 降额输出
110%-120% 降额输出
瞬停不停:用户高压母线在允许时间(0~5s)内掉电,系统不停机,电压恢复时0.1~1s内可实现自启动至设定值;
● 全频段转速追踪
在未知电机运行状态的情况下启动变频器,系统能精准追踪电机当前的转速与方向,并控制输出相匹配的电压,实现飞车启动,减小对电网的冲击;
● 优异的低频控制技术
先进的死区补偿技术,低频波形好;优化的低频抑制震荡算法,不会引起电机共振。
● 双频制动技术
通过在输出电压上叠加反向的高频分量,产生强大的制动力矩,大幅减少电机减速时间,适用于对负载制动要求较高的工艺场合;
● 单元旁路技术
同级旁路:当某个单元失效后,系统自动旁路每相对应单元,适用于可降额运行的场合;
中性点偏移旁路:只旁路失效单元,电压输出能力高,现场适应能力强,适用于比较极端的情况;
● 丰富的总线接口
提供丰富的现场总线协议以及选配卡,方便与用户的DCS系统相连,实现设备集中化监控和管理;
● 物联网监控方案
远程参数设置,故障分析,维护管理;
支持GPRS定位及语音视频;
高并发服务器架构设计;
数据采集灵活性高,多样化终端设备接入;
项目 | 两象限 | 四象限 | ||||||||
输入 | 电压等级 | AC 3PH | AC 3PH | |||||||
3kV | 6kV | 4.16kV | 6kV | 6.6kV | 10kV | 11kV | 6kV | 10kV | ||
电压波动范围 | -15%~+10% | |||||||||
电压频率 | 50/60Hz;±5% | |||||||||
功率因素 | ≧0.97(满载时) | |||||||||
系统效率 | ≧96%(满载时) | |||||||||
电流谐波 | ≦4% | ≦2% | ≦4% | |||||||
输出 | 电压范围 | 0~额定输入电压 | ||||||||
频率范围 | 0~120Hz(可定制) | |||||||||
电流谐波 | ≦4% | ≦2% | ≦4% | |||||||
控制 | 控制方式 | 矢量化V/F控制;无PG矢量控制(SVC);有PG矢量控制(VC) | ||||||||
调速比 | 1:50(VF);1:100(SVC);1:200(VC) | |||||||||
速度控制精度 | ±1%(VF);±0.4%(SVC);±0.2%(VC) | |||||||||
转矩响应时间 | <200ms(SVC);<100ms(VC) | |||||||||
启动转矩 | 0.5Hz 150%额定转矩(SVC);0Hz 180%额定转矩(VC) | |||||||||
过载能力 | 120%:120s;150%:5s;200%:立即保护 | |||||||||
加减速时间 | 0-3600s(可定制) | |||||||||
回馈控制方式 | 无 | 同步整流控制技术 | ||||||||
回馈能力 | 无 | 100%,即变频器的最大回馈功率与最大输出功率相同 | ||||||||
用户 | 开关量输入 | 8路数字量输入(可扩展,可编程) | ||||||||
开关量输出 | 8路继电器输出(可扩展,可编程) | |||||||||
模拟量输入 | 3路:AI1、AI2:0~10V/0~20mA;AI3:-10V~10V | |||||||||
模拟量输出 | 4路:AO1、AO2、AO3、AO4:0~10V/0~20mA | |||||||||
高速脉冲输入 | 1路:输入范围:0~50kHz | |||||||||
高速脉冲输出 | 1路:输出范围:0~50kHz | |||||||||
保护 | 系统保护 | 过流、过压、欠压、电机过载、变频器过载、缺相,过热、温控仪故障、门禁故障、通讯故障等 | ||||||||
单元保护 | 欠压、过压、电源、过热、输入缺相、VCE故障、电源故障、通讯故障、旁路失败等 | |||||||||
人机界面 | 触摸屏 | |||||||||
通讯方式 | 支持Modbus协议(提供标准RS485接口),Profibus和以太网方式可选配 | |||||||||
安装方式 | 机柜安装 | |||||||||
防护等级 | IP30 | |||||||||
噪音等级 | ≤75dB | |||||||||
进出线方式 | 下进下出,其他方式选配 | |||||||||
冷却方式 | 强制风冷 | |||||||||
控制电源 | AC 380V±10% | |||||||||
MTBF | 50000h | |||||||||
环境温度 | -5℃~+40℃, 40℃以上可降额使用,最高运行温度50℃;每升高1℃,降额容量1.5%。温度60℃空载运行 | |||||||||
环境湿度 | 5%~95%,无凝露 | |||||||||
海拔高度 | 1000m以下,超过1000m需降额使用,每升高100m,降额容量的1% | |||||||||
存储环境 | 应存放于无尘、无阳光直射、无可燃或腐蚀性气体、无油污、无水蒸气和振动的场合 | |||||||||
振动幅度 | 0.59g以下 | |||||||||